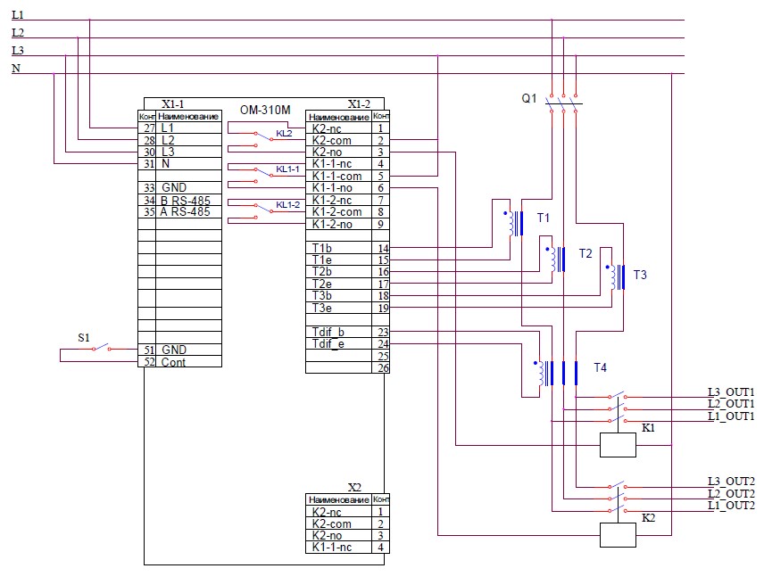
Реле ограничения мощности ОМ 310 контролирует нагрузку в электросети и в случае превышения допустимых пороговых значений обесточивает потребителя.
- ОМ-310, D=45 мм
- ОМ-310, D=100 мм
+7 (903) 401-19-71 Приводная техника
+7 (903) 401-98-76 КИП и Автоматика
Реле ограничения мощности ОМ 310 контролирует нагрузку в электросети и в случае превышения допустимых пороговых значений обесточивает потребителя.
Ограничители мощности ОМ-310 выпускаются в двух модификациях:
- ОМ-310, D=45 мм
- ОМ-310, D=100 мм
Ограничитель мощности ОМ 310 оснащен светодиодом, сигнализирующим о перегрузе сети. На корпусе устройства расположен цифровой индикатор, показывающий текущую величину мощности проходящего тока. В случае превышения нормативных параметров начинается обратный отсчет времени, по истечению которого произойдет полное обесточивание потребителя.
ОМ 310 имеет широкий диапазон настроек, что делает его простым в эксплуатации. Кроме того, можно установить выдержку времени, в течение которого устройство должно сработать. Важно лишь правильно указать пороговые значения. Ограничитель мощности ОМ 310 эффективно защищает электропроводку от последствий резкого скачка напряжения.
После восстановления параметров сети ОМ 310 Новатек-Электро возвращается в исходное состояние. Наличие данной опции позволяет интегрировать защитные устройства в учетно-распределительные щитки с ограниченным доступом. После каждого срабатывания ограничителя мощности потребителю не придется идти к щитку и перезагружать его вручную.
ОМ-310 позволяет:
- Контролировать входящую электроэнергию, избегая перегрузок.
- Защищать электроустановки от незаконных подключений.
- Управлять работой электроприборов, различных механизмов, станков и электродвигателей.
Если входящая электроэнергия превышает норму, срабатывает защитный механизм. В случае необходимости параметры нагрузочных лимитов можно изменить.
Технические характеристики
|
Номинальное напряжение питания: трехфазное 380/400 В 50 Гц |
|
|
Частота сети, Гц |
48-62 |
|
Диапазон номинальных мощностей нагрузки (при работе от встроенных трансформаторов тока), кВт |
3 – 30 |
|
Погрешность определения порога срабатывания по мощности, в процентах от номинальной, не более |
5 |
|
Погрешность определения порога срабатывания по току, в % от номинального, не более |
2 |
|
Погрешность определения порогов по напряжению, В, не более |
3 |
|
Погрешность определения перекоса фаз по напряжению, В, не более |
3 |
|
Напряжение, при котором сохраняется работоспособность: - фазное, при питании от одной фазы и подключенном нулевом проводе не менее, В - линейное, при питании от трех фаз не более, В |
180 450 |
|
Аналоговые входы: - вход для подключения дистанционного выключателя - три аналоговых входа для стандартных ТТ с выходом 5 А (тип Т-0.66 или аналогичный) - вход для подключения дифференциального токового трансформатора (трансформатора нуле- вой последовательности) |
|
|
Основные выходы: - реле нагрузки - две группы перекидных контактов – 8 А 250 В при cos φ=1; - функциональное реле - одна группа перекидных контактов - 16 А 250 В при cos φ=1 (назначение реле задается пользователем); |
|
|
Потребляемая мощность (под нагрузкой), Вт, не более |
5,0 |
|
Масса, кг, не более |
0,5 |
|
Габаритные размеры девять модулей типа S Монтаж на стандартную DIN-рейку 35 мм Устройство сохраняет свою работоспособность при любом положении в пространстве |
|
|
Вредные вещества в количестве, превышающем предельно допустимые концентрации, отсутствуют |
|
Чтобы приобрести понравившийся товар, необходимо его заказать. Есть несколько сценариев того, как это можно сделать:
Мы работаем с юридическими и физическими лицами по общей системе налогообложения. И предоставляем следующие варианты оплаты:
- Безналичный расчет на расчетный счет компании.
- Наличный расчет с НДС. Выписываются счет, УПД и выдается кассовый чек.
- Принимаем оплату банковской картой.
- Принимаем оплату через QR-код (СПБ).
Ваш заказ Вы можете забрать следующими вариантами:
- Самовывоз со склада компании расположенного в г. Ростов-на-Дону, ул. Магнитогорская, 1Г
с Понедельника по Пятницу с 9.00 до 17.00 без перерыва. - Транспортными компаниями
МЫ НА СВЯЗИ
ПН-ПТ: 9:00 – 17:00
МЕССЕНДЖЕРЫ
+7 (903) 401-19-71 Приводная техника
+7 (903) 401-98-76 КИП и Автоматика

