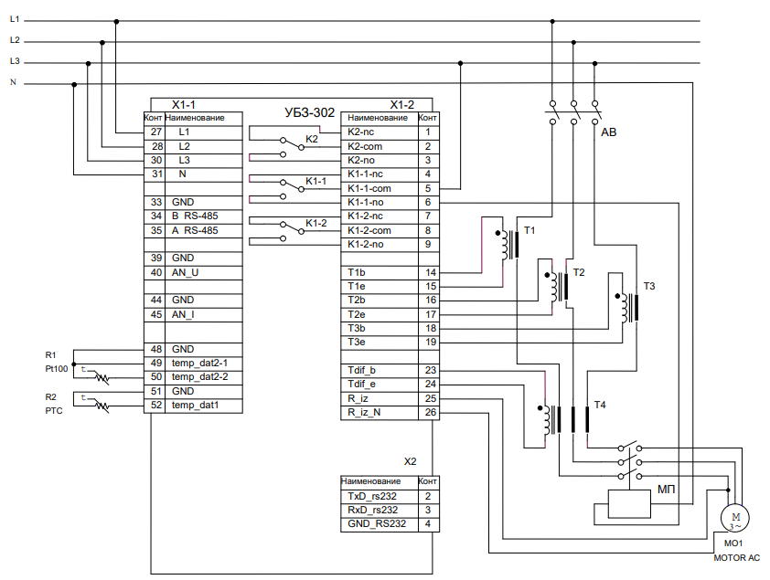
УБЗ-302 Универсальный блок защиты
Предназначен для постоянного контроля параметров работы трехфазного электрооборудования (в первую очередь 3-х фазных асинхронных электродвигателей):
Подробности
- сетевого напряжения,
- действующих значений фазных/линейных токов,
- потребляемой мощности,
- напряжений и токов прямой и обратной последовательности,
- сопротивления изоляции на корпус,
- дифференциальных токов утечки на землю (токов нулевой последовательности),
- температурных режимов работы.
Характеристики
Для технической консультации обращайтесь к инженерам:
+7 (903) 401-19-71 Приводная техника
+7 (903) 401-98-76 КИП и Автоматика
+7 (903) 401-19-71 Приводная техника
+7 (903) 401-98-76 КИП и Автоматика
УБЗ-302 Универсальный блок защиты
#PROP_TITLE#
—
#PROP_VALUE#
Варианты модификаций:
1) УБЗ-302-45 - (внутренний диаметр дифференциального трансформатора тока 45 мм (в комплекте)) - стандартная модификация
2) УБЗ-302-100 - (внутренний диаметр дифференциального трансформатора тока 100 мм (в комплекте)) - по запросу
3) УБЗ-302-150 - (внутренний диаметр дифференциального трансформатора тока 150 мм (в комплекте)) - по запросу
Предназначен для постоянного контроля параметров работы трехфазного электрооборудования (3-х фазных асинхронных электродвигателей):
- сетевого напряжения,
- действующих значений фазных/линейных токов,
- потребляемой мощности,
- напряжений и токов прямой и обратной последовательности,
- сопротивления изоляции на корпус,
- дифференциальных токов утечки на землю (токов нулевой последовательности),
- температурных режимов работы.
Блок разработан для широкого применения в инженерных системах зданий и сооружений (отопление, вентиляция, водоснабжение, кондиционирование), АСУ ТП и системах промышленной автоматизации, контроля, учета и диспетчеризации.
Блок позволяет значительно снизить вероятность отказов 3-х фазного электрооборудования, уменьшить стоимость эксплуатации, оптимизировать потребление электроэнергии и значительно повысить удобство эксплуатации.
Имеет полных набор защит, реализованных в УБЗ-301.
Дополнительно обеспечивает защиту от затянутого пуска и блокировки ротора, осуществляет контроль перегрева обмоток двигателя с помощью температурных датчиков.
Наличие второго выходного реле управления обеспечивает возможность организации дополнительного режима работы:
- переключения "звезда-треугольник";
- включение с "отложенным пуском" (например, каскадное включение двигателей);
- реле дистанционной сигнализации.
1) УБЗ-302-45 - (внутренний диаметр дифференциального трансформатора тока 45 мм (в комплекте)) - стандартная модификация
2) УБЗ-302-100 - (внутренний диаметр дифференциального трансформатора тока 100 мм (в комплекте)) - по запросу
3) УБЗ-302-150 - (внутренний диаметр дифференциального трансформатора тока 150 мм (в комплекте)) - по запросу
Предназначен для постоянного контроля параметров работы трехфазного электрооборудования (3-х фазных асинхронных электродвигателей):
- сетевого напряжения,
- действующих значений фазных/линейных токов,
- потребляемой мощности,
- напряжений и токов прямой и обратной последовательности,
- сопротивления изоляции на корпус,
- дифференциальных токов утечки на землю (токов нулевой последовательности),
- температурных режимов работы.
Блок разработан для широкого применения в инженерных системах зданий и сооружений (отопление, вентиляция, водоснабжение, кондиционирование), АСУ ТП и системах промышленной автоматизации, контроля, учета и диспетчеризации.
Блок позволяет значительно снизить вероятность отказов 3-х фазного электрооборудования, уменьшить стоимость эксплуатации, оптимизировать потребление электроэнергии и значительно повысить удобство эксплуатации.
Имеет полных набор защит, реализованных в УБЗ-301.
Дополнительно обеспечивает защиту от затянутого пуска и блокировки ротора, осуществляет контроль перегрева обмоток двигателя с помощью температурных датчиков.
Наличие второго выходного реле управления обеспечивает возможность организации дополнительного режима работы:
- переключения "звезда-треугольник";
- включение с "отложенным пуском" (например, каскадное включение двигателей);
- реле дистанционной сигнализации.
Чтобы приобрести понравившийся товар, необходимо его заказать. Есть несколько сценариев того, как это можно сделать:
Мы работаем с юридическими и физическими лицами по общей системе налогообложения. И предоставляем следующие варианты оплаты:
- Безналичный расчет на расчетный счет компании.
- Наличный расчет с НДС. Выписываются счет, УПД и выдается кассовый чек.
- Принимаем оплату банковской картой.
- Принимаем оплату через QR-код (СПБ).
Ваш заказ Вы можете забрать следующими вариантами:
- Самовывоз со склада компании расположенного в г. Ростов-на-Дону, ул. Магнитогорская, 1Г
с Понедельника по Пятницу с 9.00 до 17.00 без перерыва. - Транспортными компаниями
МЫ НА СВЯЗИ
ПН-ПТ: 9:00 – 17:00
МЕССЕНДЖЕРЫ
+7 (903) 401-19-71 Приводная техника
+7 (903) 401-98-76 КИП и Автоматика
E-mail

